Русский English
Български
Беларускі
Український
Српски
Hrvatski
Română
Polski
Slovenský
Magyar
Статьи В закладки Контакты Карта   
Компания Audi Компания Ford Компания Hyundai Компания Kia Компания Mazda Компания Mercedes-Benz Компания Nissan
MitsubishiMan.ru
 
 
 
 
 
 
 
Главная Colt Lancer Galant L200 Outlander Pajero Остальные
Паджеро 4 (2006-2021) Паджеро 1 и 2 (1982-1999)

Электросхема задних противотуманных фар (Mitsubishi Pajero 4)

  • Главная
  • Паджеро
  • 4 (2006-2021)
  • Электрооборудование
  • Электрические схемы
  • Электросхема задних противотуманных фар
0
Оглавление: Электросхема задних противотуманных…⤓ Электросхема задних противотуманных…⤓

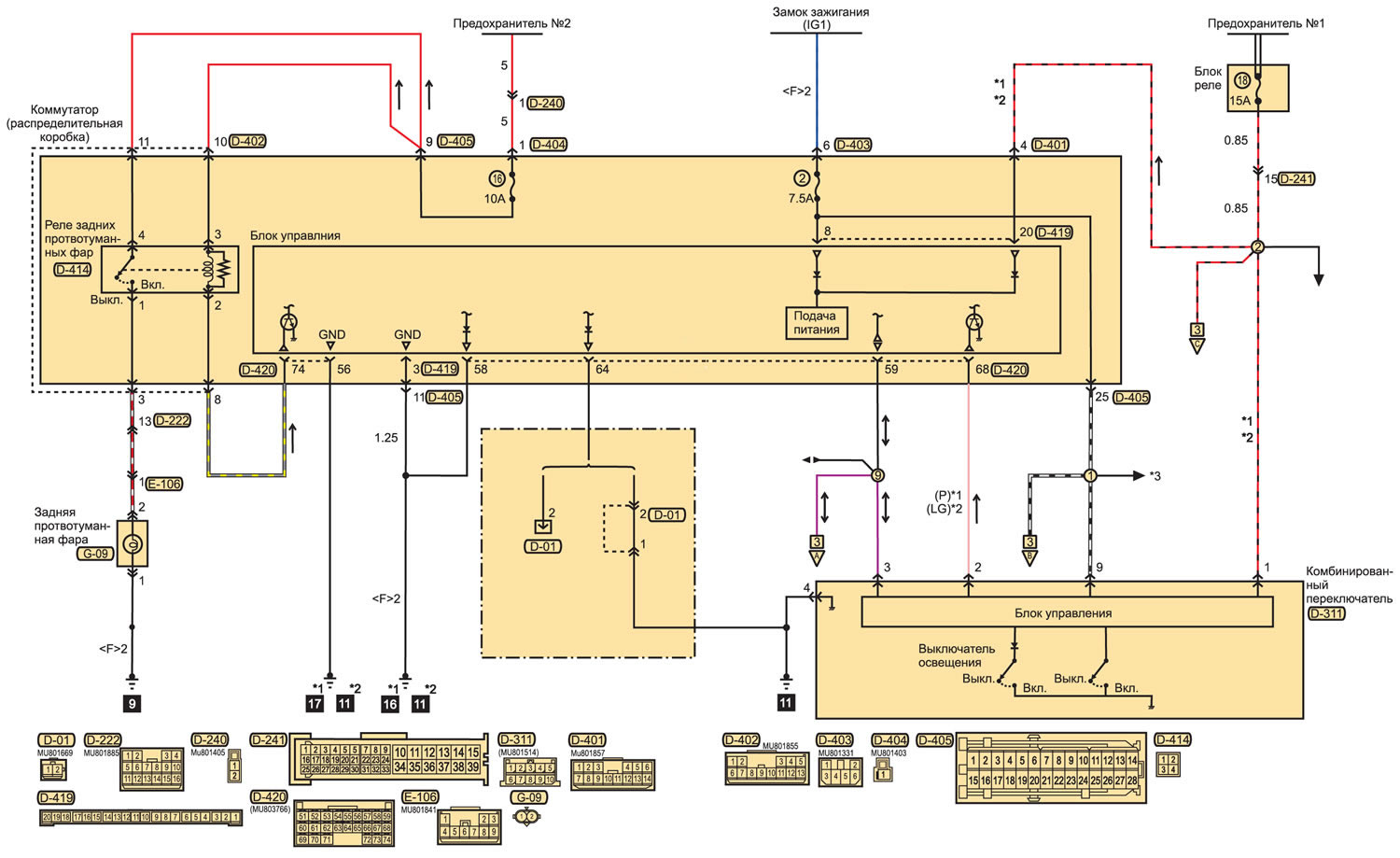
Электросхема задних противотуманных фар (часть 1)




Открыть большую картинку в новой вкладке »


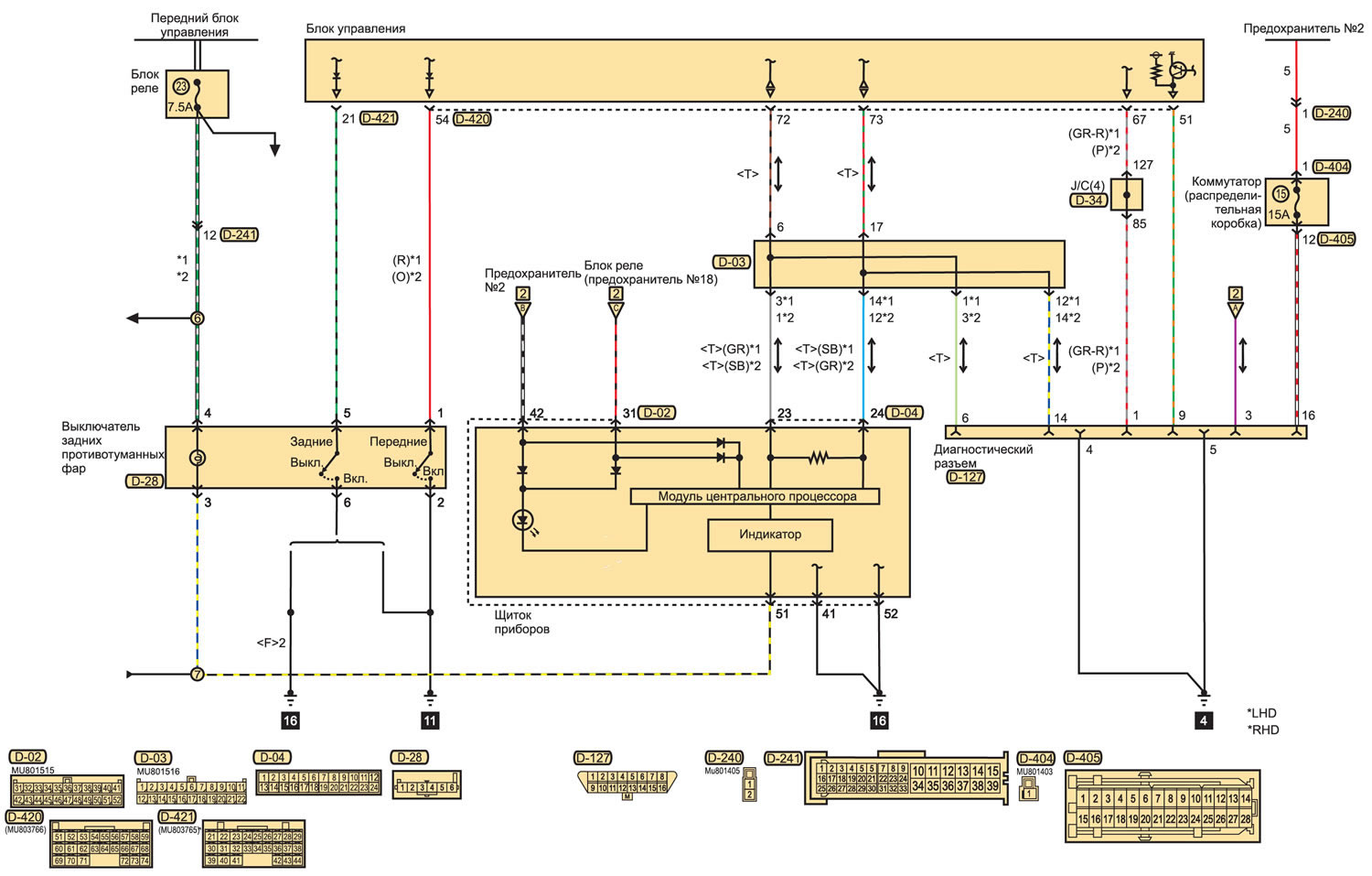
Электросхема задних противотуманных фар (часть 2)




Открыть большую картинку в новой вкладке »


Материал создан на основе сайта: MitsubishiMan.ru
Эта статья доступна на: английском, болгарском, белорусском, украинском, сербском, хорватском, румынском, польском, словацком, венгерском
Данная статья была проверена: Мирослав Раков
Поделитесь с друзьями:
◀ Предыдущие
Паджеро 4: Электрические схемы
Следующие ▶

Электросхема заднего стеклоочистителя и омывателя
Электросхема ламп освещения движения задним ходом
Электрическая схема системы подогрева сидений
Электрическая схема системы пассивной безопасности
Электросхема обогревателя заднего стекла
Электросхема прикуривателя
Электросхема системы освещения перчаточного ящика
Электросхема системы зажигания
Электросхема ламп стоп-сигналов
Электросхема люка
Похожие материалы для других моделей Мицубиси

➤ Тормозные колодки дисковых тормозов задних колес — снятие и… Мицубиси Кольт 4 и 5 (1991-2003)
➤ Снятие и установка тормозных колодок дисковых тормозов… Мицубиси Лансер 3 и 5 (1984-1992)
➤ Типовая электросхема включения задних фар, стояночных огней… Мицубиси Галант 5 (1983-1989, бензин)
➤ Выключатели противотуманных фар и фонарей Мицубиси L200 4 (2005-2014, дизель)
➤ Выключатель передних противотуманных фар Мицубиси Аутлендер 1 (2003-2008)
➤ Выключатель задних противотуманных фонарей Мицубиси Каризма (1995-2004)
Ссылка в разных форматах на эту статью
Комментарии и отзывы посетителей
Комментариев пока нет


Сложите два числа 22 + 27

       





Паджеро 4 (2006-2021) 
  • Общая информация
  • Руководство по эксплуатации
  • Выявление неисправностей
  • Техническое обслуживание
  • Технические характеристики
  • Силовой агрегат
  • Ремонт двигателя
  • Система охлаждения
  • Система смазки
  • Топливная система
  • Система управления двигателем
  • Система впуска и выпуска
  • Электрооборудование двигателя
  • Трансмиссия
  • Сцепление
  • Механическая коробка
  • Автоматическая коробка
  • Приводные валы
  • Шасси и ходовая часть
  • Передняя подвеска
  • Задняя подвеска
  • Тормозная система
  • Рулевое управление
  • Кузов и салон
  • Экстерьер (наружные элементы)
  • Интерьер (внутренние элементы)
  • Двери, замки и окна
  • Кузовные размеры
  • Электрооборудование
  • Система безопасности SRS
  • Кондиционер воздуха
  • Оборудование и приборы
  • Электрические схемы
Паджеро 1 и 2 (1982-1999) 
  • Общая информация
  • Руководство по эксплуатации
  • Сиденья и ремни безопасности
  • Приборы и органы управления
  • Вождение и эксплуатация
  • Техническое обслуживание
  • Силовой агрегат
  • Бензиновые двигатели
  • Дизельные двигатели
  • Система зажигания
  • Электрооборудование двигателя
  • Система охлаждения и смазки
  • Система питания и выхлопа
  • Топливная система (бензин)
  • Топливная система (дизель)
  • Трансмиссия
  • Сцепление
  • Механическая коробка
  • Автоматическая коробка
  • Приводные валы и мосты
  • Шасси и ходовая часть
  • Передняя подвеска
  • Задняя подвеска
  • Рулевое управление
  • Тормозная система
  • Кузов и салон
  • Экстерьер (наружные элементы)
  • Интерьер (внутренние элементы)
  • Двери, замки и окна
  • Электрооборудование
  • Оборудование и приборы
  • Отопитель и кондиционер
  • Круиз-контроль
  • Фары и освещение
  • Электрические схемы
   Автомобильный анекдот:
показать следующий
MitsubishiMan.ru © 2018–2026 • Мобильная версия • Статьи о Мицубиси • Контакты • Карта сайта: EN BG BY UA RS HR RO PL SK HU • Поиск по сайту • В закладки
Кольт 2 и 3 (1983-1993) · Кольт 4 и 5 (1991-2003) · Кольт 5 (1995-2003) · Лансер 3 и 5 (1984-1992) · Лансер 9 (2000-2007) · Галант 5 (1983-1989) · Галант 6 и 7 (1987-1998) · L200 4 (2005-2014) · Аутлендер 1 (2003-2008) · Паджеро 1 и 2 (1982-1999) · Паджеро 4 (2006-2021) · Каризма (1995-2004) · Спейс Стар (1998-2005) · Новости об автомобилях · Справочник автомеханика · Дизельные двигатели · Генераторы иномарок · Пассивная безопасность авто
Этот ресурс ставит cookie-файлы 🍪, чтобы не мучить вас повторным вводом данных.