Оглавление: Проверка исправности функционирования ⤓ Проверка герметичности ⤓ Снятие ⤓ Установка и регулировка ⤓
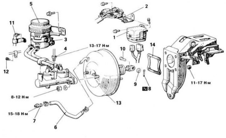
Детали установки сборки вакуумного усилителя тормозов
1 - Монтажный блок реле системы кондиционирования воздуха; 2 - Электромагнитный клапан; 3 - Контактный разъем электропроводки датчика уровня тормозной жидкости; 4 - Тормозная трубка; 5 - Сборка ГТЦ с резервуаром; 6 - Вакуумный шланг со встроенным контрольным клапаном; 7 - Штуцер; 8 - Шплинт; 9 - Шайба; 10 - Штифт; 11 - Болт опорного кронштейна возвратной гидравлической трубки; 12 - Болт опорного кронштейна гидравлической трубки; 13 - Сборка вакуумного усилителя; 14 - Уплотнительная прокладка; N - Замените
Примечание. Сервопривод вакуумного усиления тормозов в регулярном обслуживании не нуждается, за исключением периодических проверок состояния вакуумного шланга.
Проверка исправности функционирования
Удерживая педаль ножного тормоза выжатой, запустите двигатель. Если сразу после запуска педаль слегка "проваливается", следовательно, вакуумный усилитель тормозов работает исправно.
Проверка герметичности
1. Запустите двигатель на пару минут, затем заглушите. Несколько раз медленно выжмите педаль ножного тормоза. Если ход педали с каждым выжиманием постепенно сокращается, стабилизируясь на третьем-четвертом качке, значит, герметичность сборки вакуумного усилителя не нарушена.
2. Выжмите педаль ножного тормоза при работающем двигателе. Удерживая педаль выжатой, заглушите двигатель. Если спустя 30 секунд удерживания педали нажатой ее резервный ход не изменится, следовательно, герметичность сборки вакуумного усилителя не нарушена.
Снятие
1. Блок вакуумного усилителя тормозов восстановительному ремонту не подлежит и в случае отказа должен заменяться в сборе. Детали установки сборки представлены на иллюстрации.
2. Отсоедините вакуумный шланг, подведенный к усилителю от впускного трубопровода двигателя. Постарайтесь не повредить шланг, снимая его со штуцера на сборке усилителя.
3. Отдайте крепежные гайки и осторожно снимите со сборки вакуумного усилителя главный тормозной цилиндр (см. Раздел Снятие и установка ГТЦ), - постарайтесь не допустить перегибания и скручивания гидравлических линий.
4. В салоне автомобиля отыщите узел подсоединения штока толкателя вакуумного усилителя к педали ножного тормоза, - (в случае необходимости воспользуйтесь карманным фонариком). Извлеките шплинт, высвободите цилиндрический штифт и отсоедините разрезной палец толкателя от рычага педали.
5. Со стороны салона слева под панелью приборов отдайте четыре гайки крепления сборки вакуумного усилителя к переборке двигательного отсека, - в случае необходимости воспользуйтесь карманным фонариком.
6. Перейдите в двигательный отсек и снимите сборку вакуумного усилителя с задней переборки. Тяните сборку строго по оси ее установки до полного высвобождения штока толкателя. Извлеките сборку из двигательного отсека.
Установка и регулировка
1. Установка производится в обратном порядке. Весь крепеж затягивайте с требуемым усилием. Не забудьте заменить шплинт штифта крепления штока толкателя к педали. Проследите за надежностью фиксации возвратной пружины.

2. При замене вакуумного усилителя произведите проверку/регулировку установочных размеров:
- a) Измерьте величину выступания толкателя над сопрягаемой с ГТЦ поверхностью сборки вакуумного усилителя. Запишите результат измерения, обозначив его как размер "А";
- b) Измерьте расстояние от сопрягаемой поверхности посадочного фланца до торца ГТЦ. Запишите результат измерения, обозначив его как размер "В";
- c) Измерьте расстояние от торца ГТЦ до дна кармана в поршне под посадку штока толкателя. Запишите результат измерения, обозначив его как размер "С";
- d) Для получения посадочного зазора штока толкателя вычтите размер В из размера С, затем из полученного результата вычтите размера А;
- e) Сравните результат вычисления с требованиями Спецификаций, в случае необходимости произведите соответствующую корректировку длины толкателя (см. далее). Если размер А оказывается меньше глубины кармана в поршне ГТЦ (С - В), шток необходимо укоротить, в противном случае - удлинить.
![]() |
![]() |
![]() |
3. Если величина посадочного зазора выходит за пределы допустимого диапазона, ослабьте зубчатую оборудованную насечкой насадку на конце штока и вращением регулировочного стержня добейтесь требуемого результата. Закончив регулировку, прочно затяните контргайку и повторите проверку.
4. Установите на место в ГТЦ и подсоедините к сборке вакуумного усилителя вакуумный шланг. Проследите за надежностью затягивания хомута крепления шланга на приемном штуцере.
5. Отрегулируйте установочную высоту и величину свободного хода педали ножного тормоза (см. Раздел Регулировка педали ножного тормоза).
6. Прежде чем приступать к эксплуатации автомобиля удостоверьтесь в исправности функционирования тормозной системы.



